|
|
¹ÉÊдúÂ룺SH600522 | |
ΰµÂ¹ú¼Êvictor1946ÍøÒ³°æÕ¾Èº |
ΰµÂ¹ú¼Êvictor1946ÍøÒ³°æÊÀóÓÐÏÞ¹«Ë¾
½¶«½ð¾ß×°±¸ÓÐÏÞ¹«Ë¾
ÉϺ£êÅÆ·Í¨Ñ¶¿Æ¼¼ÓÐÏÞ¹«Ë¾
ΰµÂ¹ú¼Êvictor1946ÍøÒ³°æ¿í´øÊÖÒÕÓÐÏÞ¹«Ë¾
½ËÕΰµÂ¹ú¼Êvictor1946ÍøÒ³°æ»¥Áª¿Æ¼¼ÓÐÏÞ¹«Ë¾
½ËÕΰµÂ¹ú¼Êvictor1946ÍøÒ³°æ²®ÀÖ´ï±äѹÆ÷ÓÐÏÞ¹«Ë¾
|
EN |

¼ÇÕß´ÓÖйú¹ú¼Ò±ê×¼»¯¹ÜÀíίԱ»áÏàʶµ½£¬£¬£¬£¬£¬£¬£¬¡¶³µÓö¯Á¦µç³Ø½ÓÄÉʹÓòð½â¹æ·¶¡·(ÒÔϼò³Æ¡¶²ð½â¹æ·¶¡·)½«´Ó½ñÄê12ÔÂ1ÈÕÆðÕýʽʵÑ飬£¬£¬£¬£¬£¬£¬ÕâÊÇÓɹ¤ÐŲ¿Ìá³öµÄº£ÄÚÊ׸ö¹ØÓÚ¶¯Á¦µç³Ø½ÓÄÉʹÓõĹú¼Ò±ê×¼£¬£¬£¬£¬£¬£¬£¬Ã÷È·Ö¸³ö½ÓÄɲð½âÆóÒµÓ¦¾ßÓÐÏà¹Ø×ÊÖÊ£¬£¬£¬£¬£¬£¬£¬½øÒ»²½°ü¹ÜÁ˶¯Á¦µç³ØÇå¾²¡¢»·±£¡¢¸ßЧµÄ½ÓÄÉʹÓᣡ£¡£¡£¡£¡£¡£¡£Ã÷Äê2ÔÂ1ÈÕÆð£¬£¬£¬£¬£¬£¬£¬¡¶³µÓö¯Á¦µç³Ø½ÓÄÉʹÓÃÓàÄܼì²â¡·µÈ3ÏÁ¦µç³ØÐ¹ú±êÒ²½«ÕýʽʵÑé¡£¡£¡£¡£¡£¡£¡£¡£
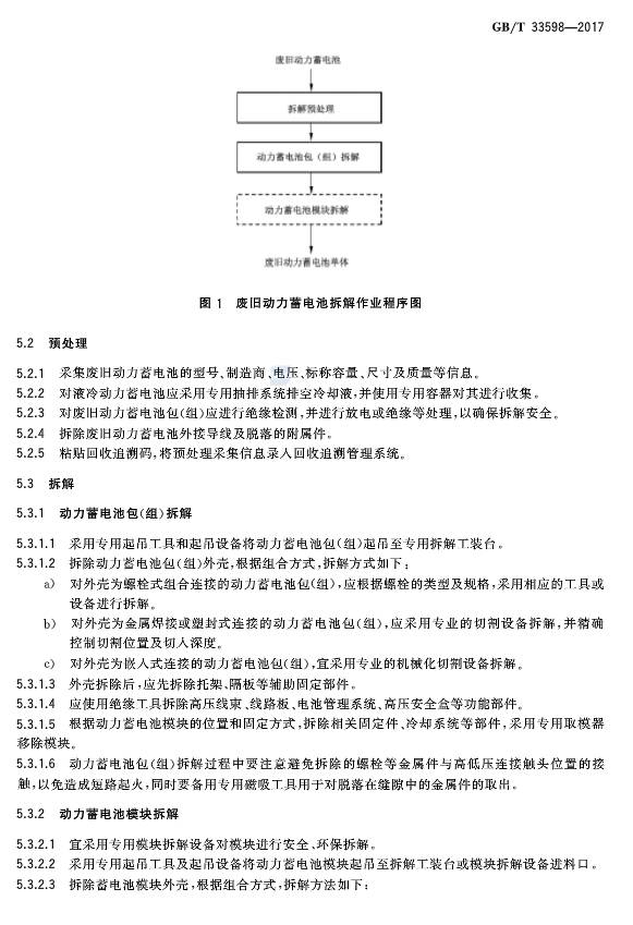
Ëæ×ŽÏΪÍêÉÆµÄ¹ú±êϵͳ¹¹½¨£¬£¬£¬£¬£¬£¬£¬¶¯Á¦µç³Ø½ÓÄɺÍÌÝ´ÎʹÓõÄÎÞÐò״̬ÓÐÍû¸Ä±ä¡£¡£¡£¡£¡£¡£¡£¡£¡¶²ð½â¹æ·¶¡·¶Ô·Ï¾É¶¯Á¦µç³Ø½ÓÄÉʹÓõÄÇå¾²ÐÔ¡¢×÷Òµ³ÌÐò¡¢´æ´¢ºÍ¹ÜÀíµÈ·½Ãæ¾ÙÐÐÁËÑÏ¿áÒªÇ󣬣¬£¬£¬£¬£¬£¬ÔÚÒ»¶¨Ë®Æ½ÉϽâ¾öÐÐÒµÐÔµÄÉú³¤ÄÑÌ⣬£¬£¬£¬£¬£¬£¬¹æ·¶ÁËÎÒ¹ú³µÓö¯Á¦µç³ØµÄ½ÓÄÉʹÓü°²ð½â¡¢×¨ÒµÐÔÊÖÒÕ¼°¶¯Á¦µç³Ø½ÓÄÉϵͳ¡£¡£¡£¡£¡£¡£¡£¡£
º£ÄÚ¶¯Á¦µç³Ø½«ÔÚ2020Äêǰºó½øÈ뱨·Ïá¯Á룬£¬£¬£¬£¬£¬£¬ÀۼƱ¨·ÏÁ¿µÖ´ï12Íò-17Íò¶Ö£¬£¬£¬£¬£¬£¬£¬¶ø2016ÄêÏÖʵ²ð½â½ÓÄÉȱ·¦1Íò¶Ö¡£¡£¡£¡£¡£¡£¡£¡£ÓÉÓÚ¶¯Á¦µç³ØÖÐÕý¼«ÖÊÁÏ¡¢µç½âÖÊ´¦Öóͷ£²»µ±¶ÔÇéÐÎÎÛÈ¾ÖØ´ó;ͬʱ£¬£¬£¬£¬£¬£¬£¬ÎÒ¹ú±ØÐèͨ¹ý½ÓÄÉʹÓÃÀ´»º½â¶ÔîܵÈϡȱ½ðÊôµÄÑÏÖØ¶ÔÍâÒÀÀµ£¬£¬£¬£¬£¬£¬£¬ÒÔÊÇ£¬£¬£¬£¬£¬£¬£¬¶¯Á¦µç³Ø½ÓÄɽ«³ÉΪº£ÄÚÐÂÄÜÔ´Æû³µÉú³¤µÄÒªº¦¡£¡£¡£¡£¡£¡£¡£¡£
ÒÔÏÂΪ¡¶³µÓö¯Á¦µç³Ø½ÓÄÉʹÓòð½â¹æ·¶¡·È«ÎÄ£º