ΰµÂ¹ú¼Êvictor1946ÍøÒ³°æ

ÖйúµçÁ¦´¢Äܹ¤ÒµÏÖ×´Óë¡°Ê®ÈýÎ塱Ç÷ÊÆ
2016-05-03

¾­Óɽü5ÄêµÄ¿ìËÙÉú³¤£¬£¬ £¬£¬£¬£¬£¬£¬º£ÄÚ´¢ÄÜÊÖÒÕÕý´ÓСÈÝÁ¿Ð¡¹æÄ£µÄÑо¿ÓëÊ÷Ä£Ïò´óÈÝÁ¿¹æÄ£»£»£»£»£»£»£»¯Ó¦ÓÃÉú³¤¡£¡£¡£¡£ ¡£¡£¡£¡£´¢ÄÜ£¬£¬ £¬£¬£¬£¬£¬£¬×÷Ϊһ¸öÐÂÐ˹¤ÒµÕýÔÚáÈÆð¡£¡£¡£¡£ ¡£¡£¡£¡£

ΰµÂ¹ú¼Ê(victor1946)¹Ù·½ÍøÕ¾-Officials Website

ÄÜÔ´»¥ÁªÍøÅ侰ϵĴ¢ÄÜÊÖÒÕ¼°¹¤ÒµÉú³¤

´¢ÄÜÊÖÒոıäÁ˵çÁ¦¹¤Òµ¼´·¢¼´ÓõĹŰåģʽ£¬£¬ £¬£¬£¬£¬£¬£¬Ê¹µçÁ¦ÏµÍ³ÓÉÔ­À´µÄÒ»×é·¢µç²à±äÁ¿ºÍÒ»×éÓõç²à±äÁ¿×é³ÉµÄÁ½×éʱ¿Ì¼á³ÖƽºâµÄ¼òÆÓϵͳ±äΪÈý×é±äÁ¿Æ½ºâϵͳ£¬£¬ £¬£¬£¬£¬£¬£¬´Ó¶øÊ¹µçÁ¦ÏµÍ³µÄƽºâ¹ØÏµ±äµÃ¶àÑù»¯£¬£¬ £¬£¬£¬£¬£¬£¬¿ÉÑ¡Ôñ¿ØÖÆ¡¢¿É×îÓÅ»¯¡£¡£¡£¡£ ¡£¡£¡£¡£´¢ÄÜÊÖÒÕÒò¶ø³ÉΪδÀ´ÄÜÔ´½á¹¹×ª±äºÍµçÁ¦Éú²úÏûºÄ·½·¨Àå¸ïµÄÕ½ÂÔÐÔÖ§³Ö¡£¡£¡£¡£ ¡£¡£¡£¡£

´¢ÄÜÊÖÒÕÔÚµçÁ¦ÏµÍ³ÖеÄ×÷ÓÃÌåÏÖÔÚ¡°µ÷¼Á¡¢ÓÅ»¯¡¢Ìá¸ß¡¢°ü¹Ü¡±£¬£¬ £¬£¬£¬£¬£¬£¬¼´µ÷¼ÁȫϵͳÄÚµçÄܵĸßЧºÍÎÞа·ÖÅÉ£¬£¬ £¬£¬£¬£¬£¬£¬ÓÅ»¯È«ÏµÍ³×°±¸µÄ×ÊÔ´ÉèÖúÍʹÓ㬣¬ £¬£¬£¬£¬£¬£¬Ìá¸ßȫϵͳµÄÔËÐÐЧÂʺ͵çÄÜÖÊÁ¿£¬£¬ £¬£¬£¬£¬£¬£¬°ü¹ÜȫϵͳµÄÎȹ̺ÍÇå¾²ÔËÐС£¡£¡£¡£ ¡£¡£¡£¡£´¢ÄܵÄÐëÒªÐÔÌåÏÖÔÚ°ü¹ÜµçÍøÇå¾²£¬£¬ £¬£¬£¬£¬£¬£¬ÊµÏÖȫϵͳµÄÄÜÁ¿¹ÜÀí£¬£¬ £¬£¬£¬£¬£¬£¬½ÓÄÉ¿ÉÔÙÉúÄÜÔ´;¾­¼ÃÐÔÌåÏÖÔÚÓÅ»¯×°±¸µÄÉèÖá¢Ìá¸ßÈ«ÍøµÄЧÂÊ;ÊÖÒÕÏȽøÐÔÌåÏÖÔÚÏà±ÈÓڹŰåµ÷·å¡¢µ÷Ƶ¡¢Ðýת±¸ÓÃ×°±¸£¬£¬ £¬£¬£¬£¬£¬£¬Æä¿ìËÙ¡¢×¼È·µÄÏìÓ¦ÐԺ͸ßЧÂʵȷ½Ãæ¾ßÓÐÍ»³öÓÅÊÆ¡£¡£¡£¡£ ¡£¡£¡£¡£

ΰµÂ¹ú¼Ê(victor1946)¹Ù·½ÍøÕ¾-Officials Website

Ä¿½ñ£¬£¬ £¬£¬£¬£¬£¬£¬´¢ÄÜÔÚÖйúµçÁ¦ÏµÍ³µÄϸ·ÖÁìÓòÓ¦Ó㬣¬ £¬£¬£¬£¬£¬£¬Ö÷Òª°üÀ¨¿ÉÔÙÉúÄÜÔ´½ÓÈë´¢ÄÜ¡¢µçÍøµ÷·å/µ÷Ƶ´¢ÄÜ¡¢Åäµç²àÂþÑÜʽ´¢ÄܺÍÓû§²àÂþÑÜÊ½Î¢Íø´¢ÄÜ£¬£¬ £¬£¬£¬£¬£¬£¬´¢ÄÜÔÚÕâЩÁìÓòµÄÓ¦ÓþßÓÐÖ±½ÓºÍ¼ä½Ó¾­¼Ã¼ÛÖµ¡£¡£¡£¡£ ¡£¡£¡£¡£

Ó¦ÓÃÓëÉú³¤ÏÖ×´

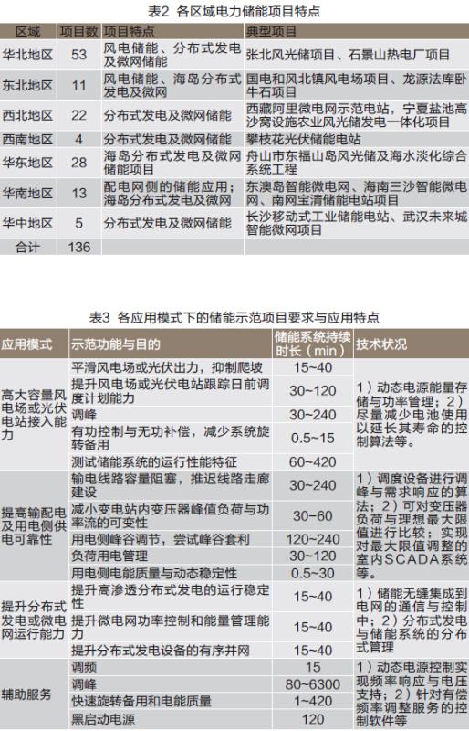
´¢Äܹ¤ÒµÔÚº£ÄÚËäÈ»Æð²½½ÏÍí£¬£¬ £¬£¬£¬£¬£¬£¬µ«ÔÚÕþ¸®µÄÖ§³ÖÏ£¬£¬ £¬£¬£¬£¬£¬£¬½ü¼¸ÄêÉú³¤ËÙÂÊÁîÈËÖõÄ¿¡£¡£¡£¡£ ¡£¡£¡£¡£Æ¾Ö¤ÖпÆÔºÐÅÏ¢×ÉѯÖÐÐÄ(CICCAS)µÄÊӲ죬£¬ £¬£¬£¬£¬£¬£¬×èÖ¹2015Äê12ÔÂ⣬£¬ £¬£¬£¬£¬£¬£¬´ó½µØÇøµçÁ¦´¢ÄÜ(²»º¬³éË®ÐîÄÜ¡¢Ñ¹Ëõ¿ÕÆøºÍ´¢ÈÈ)ÀÛ¼Æ×°»ú¹æÄ£´ï105.2MW£¬£¬ £¬£¬£¬£¬£¬£¬Éæ¼°136¸öÏîÄ¿(°üÀ¨½¨³É¡¢Í깤¡¢Í¶Ô˺ÍÔÚ½¨)¡£¡£¡£¡£ ¡£¡£¡£¡£

ΰµÂ¹ú¼Ê(victor1946)¹Ù·½ÍøÕ¾-Officials Website

´Ó¹¤ÒµÉú³¤Àú³Ì¿´£¬£¬ £¬£¬£¬£¬£¬£¬´¢ÄÜÊÖÒÕÓ¦ÓÃÓÚµçÁ¦¹¤Òµ´Ó2010Äê×îÏÈÕýʽÆð²½£¬£¬ £¬£¬£¬£¬£¬£¬¸÷´ó²¿Î¯ºÍÁ½´óµçÍø¹«Ë¾µÄÑо¿¿ÎÌâ¡¢ÊÔÑéÏîÄ¿¡¢Ê÷Ä£ÏîÄ¿¼¯ÖгöÓÉÉϱí¿ÉÖª£¬£¬ £¬£¬£¬£¬£¬£¬ÏÖÔÚº£ÄÚ´¢ÄÜÊ÷Ä£¹¤³Ì/ÏîÄ¿Õë¶ÔÌá¸ß¾þÈÝÁ¿ÐÂÄÜÔ´·¢µç½ÓÈëÄÜÁ¦µÄÓ¦Ó㬣¬ £¬£¬£¬£¬£¬£¬Ö÷Ҫͨ¹ýÒÖÖÆÅÀÆÂ¡¢¸ú×ÙÈÕǰµ÷ÀíÍýÏë×ÅÁ¦ÒÔ¼°¹¦ÂÊ¿ØÖƵȲ½·¥ÊµÏÖ;ΪÌá¸ßÊäÅäµç¼°Óõç²à¹©µç¿É¿¿ÐÔ£¬£¬ £¬£¬£¬£¬£¬£¬Í¨¹ý½â¾öÊäµçÏß·ÈÝÁ¿ÛÕ±Õ¡¢±äѹÆ÷·åÖµ¸ººÉÓ빦ÂÊÁ÷¿ØÖÆ¡¢Óõç²à¸ººÉÓëµçÄÜÖÊÁ¿¹ÜÀíÒÔ¼°¶¯Ì¬ÎȹÌÐÔµÈʵÏÖ;ÔÚÌáÉýÂþÑÜʽ·¢µçÓë΢µçÍøÔËÐÐÄÜÁ¦·½Ã棬£¬ £¬£¬£¬£¬£¬£¬Í¨¹ýÌáÉýÂþÑÜʽ·¢µçÓë΢µçÍøµÄ¹¦ÂÊ¿ØÖÆ¡¢ÄÜÁ¿¹ÜÀí¡¢ÔËÐÐÎȹÌÐÔÒÔ¼°ÂþÑÜʽ·¢µç×°±¸µÄÓÐÐò²¢ÍøµÈʵÏÖ;ÔÚ¸¨Öú·þÎñÖУ¬£¬ £¬£¬£¬£¬£¬£¬Ö÷ÒªÓÃÓÚµ÷Ƶ¡¢µ÷·å¡¢Ðýת±¸ÓÃÓëºÚÆô¶¯µÈ¡£¡£¡£¡£ ¡£¡£¡£¡£ÔÚÌá¸ß¾þÈÝÁ¿·çµç³¡»ò¹â·üµçÕ¾½ÓÈëÄÜÁ¦µÄÓ¦ÓÃÖУ¬£¬ £¬£¬£¬£¬£¬£¬ÊÜ×ÊÖúÊ÷Ä£ÏîÄ¿µÄ¹¦Ð§Ä¿µÄ¾Û½¹ÔÚÓ¦Óô¢ÄÜÊÖÒÕ½â¾öÐÂÄÜÔ´¼äЪÐÔÎÊÌ⣬£¬ £¬£¬£¬£¬£¬£¬ÑéÖ¤ÆäÌá¸ßÐÂÄÜÔ´²¢Íø½ÓÈëÄÜÁ¦ÒÔ¼°×ªÒÆÐÂÄÜÔ´·¢µçÁ¿µÄÄÜÁ¦µÈ·½Ãæ;Ìá¸ßÊäÅäµç¼°Óõç²à¹©µç¿É¿¿ÐÔµÄÓ¦ÓÃÖУ¬£¬ £¬£¬£¬£¬£¬£¬ÊÜ×ÊÖúÊ÷Ä£ÏîÄ¿µÄ¹¦Ð§Ä¿µÄ¾Û½¹ÔÚÑéÖ¤±äµçÕ¾ÄÚ´¢ÄÜÊÖÒÕÓ¦ÓõÄÄ¿µÄ£¬£¬ £¬£¬£¬£¬£¬£¬Æ½ºâµçÍø¹¦ÂʺÍÕûºÏÐÂÄÜÔ´£¬£¬ £¬£¬£¬£¬£¬£¬ÒÔ¼°Ó¦¶ÔµºÉϵçÁ¦Ç·È±Óë¹ýÊ£µÈ;ÔÚ¸¨Öú·þÎñÓ¦ÓÃÖУ¬£¬ £¬£¬£¬£¬£¬£¬ÊÜ×ÊÖúÊ÷Ä£ÏîÄ¿µÄ¹¦Ð§Ä¿µÄ¾Û½¹ÔÚÑé֤ƵÂʵ÷Àí·þÎñÖÐÄ£¿£¿£¿£¿£¿é»¯ºÍ¿ÉÒÆ¶¯µÄ´æ´¢¼Æ»®£¬£¬ £¬£¬£¬£¬£¬£¬ÒÔ¼°µ÷·åµÈ¡£¡£¡£¡£ ¡£¡£¡£¡£

´ÓÒÑÓеı¨µÀÀ´¿´£¬£¬ £¬£¬£¬£¬£¬£¬´ó¶¼Ê÷Ä£¹¤³ÌÖд¢ÄÜϵͳËäÈ»ÔÚ¹¦Ð§ÉÏ»ù±¾µÖ´ï»ò¿¿½üÔ¤ÆÚЧ¹û£¬£¬ £¬£¬£¬£¬£¬£¬µ«ÄÜʵÏÖÓ¯ÀûµÄÉÙÉÙ¡£¡£¡£¡£ ¡£¡£¡£¡£

ΰµÂ¹ú¼Ê(victor1946)¹Ù·½ÍøÕ¾-Officials Website

¡°Ê®ÈýÎ塱´¢Äܹ¤ÒµÉú³¤Ïà¹ØÖ¸µ¼Õþ²ßÕýÔÚÆð¾¢Ä±»®

ÏÖÔÚ´¢ÄÜÕþ²ßÏà¶ÔÄ£ºý£¬£¬ £¬£¬£¬£¬£¬£¬Ö÷ҪɢÂäÔÚÏÖÓÐÄÜÔ´Õþ²ßÖУ¬£¬ £¬£¬£¬£¬£¬£¬È±·¦Í³À¨ÐԸߵÄÍýÏë¡¢Õë¶ÔÐÔÇ¿µÄ²ÆË°Óë¼ÛÇ®½òÌùµÈ²½·¥¡£¡£¡£¡£ ¡£¡£¡£¡£

ÔÚÏÖÐеÄÄÜÔ´Õþ²ßºÍµçÁ¦Êг¡¿ò¼ÜÏ£¬£¬ £¬£¬£¬£¬£¬£¬½üÆÚ´¢ÄܰïÖúÕþ²ßÈÔ½«Ö÷ÒªÎ§ÈÆÔÚÖÇÄܵçÍø¡¢¿ÉÔÙÉúÄÜÔ´·¢µç¡¢ÂþÑÜʽ·¢µç¼°Î¢µçÍø¡¢Å©´åµçÍøÉý¼¶Ë¢Ð¼°µç¶¯Æû³µÁìÓò¡£¡£¡£¡£ ¡£¡£¡£¡£ÏÖÐеÄÉÏÍø¶Ë·å¹Èµç¼Û¶Ô´¢ÄÜÉú³¤µÄ¼¤Àø×÷ÓÃÓÐÏÞ£¬£¬ £¬£¬£¬£¬£¬£¬¶ø´ó¹¤ÒµÓû§µÄÁ½²¿ÖƵç¼ÛÃãÀøÓû§´í·åÓõçµÄµçÁ¦¹ÜÀíÐèÇ󣬣¬ £¬£¬£¬£¬£¬£¬Ò»¶¨Ë®Æ½Éϼ¤ÀøÁË´¢Äܹ¤ÒµµÄÉú³¤¡£¡£¡£¡£ ¡£¡£¡£¡£

ΰµÂ¹ú¼Ê(victor1946)¹Ù·½ÍøÕ¾-Officials Website

2015ÄêÒÔÀ´£¬£¬ £¬£¬£¬£¬£¬£¬´¢ÄÜÏà¹ØÖØ´ó¾Û»áÓë×êÑÐ÷缯ÕÙ¿ª£¬£¬ £¬£¬£¬£¬£¬£¬Õþ¸®¼°¹¤Òµ½ç¶Ô´¢ÄܵĹØ×¢¶ÈÌáÉý;¡°µç¸Ä¡±Õþ²ßÇ÷ÓÚÆÆ¾Ö£¬£¬ £¬£¬£¬£¬£¬£¬ÊÛµç²àÆÌ¿ª¡¢õè¾¶µç¼ÛµÈÕþ²ßµÄÔÐÓýÍÆ¹ã£¬£¬ £¬£¬£¬£¬£¬£¬Òâζ×ÅδÀ´²¨·å²¨¹Èµç¼Û²î¿ÉÄÜÀ­´ó£¬£¬ £¬£¬£¬£¬£¬£¬Îª´¢ÄÜÌ×ÀûÌṩÁ˸ü´ó¿Õ¼ä¡£¡£¡£¡£ ¡£¡£¡£¡£

ƾ֤¡°9ºÅÎÄ¡±µÈÕþ²ßÎļþ¾«Éñ£¬£¬ £¬£¬£¬£¬£¬£¬ÌØÊâÊÇÔÊÐíÓµÓÐÂþÑÜʽµçÔ´µÄÓû§»òÎ¢ÍøÏµÍ³¼ÓÈëµçÁ¦ÉúÒ⣬£¬ £¬£¬£¬£¬£¬£¬¿ÉÒÔÒÔΪ£¬£¬ £¬£¬£¬£¬£¬£¬Î´À´Õþ²ßµÄÖð²½Â䵨½«½øÒ»²½ÀûºÃÂþÑÜʽ·¢µçºÍÖÇÄÜ΢µçÍøµÄÉú³¤£¬£¬ £¬£¬£¬£¬£¬£¬½«ÓÐÓÃÒý·¢´¢Äܹ¤ÒµÁ´ÆóÒµ¼ÓÈëͶ×ʺÍ×齨ÊÛµçÖ÷Ìå½øÈëÊÛµçÊг¡¡£¡£¡£¡£ ¡£¡£¡£¡£

¼ÌÐøÀ©´ó´¢ÄÜÊ÷Ä£ÏîÄ¿µÄʵÑéÁ¦¶È£¬£¬ £¬£¬£¬£¬£¬£¬ÊÇδÀ´´¢ÄܰïÖúÕþ²ßµÄÖ÷Òª×é³É²¿·Ö¡£¡£¡£¡£ ¡£¡£¡£¡£ÂþÑÜʽ·¢µç¼°Î¢ÍøÕþ²ßÔö½øÂþÑÜʽ´¢ÄÜÏîÄ¿½¨Éè½ø¶È¼ÓËÙ;¼øÓÚÂþÑÜʽ·¢µç¾ßÓÐÄÜԴʹÓÃЧÂʸߡ¢¿É¿ØÐÔÇ¿¡¢ÇáÓ¯Ò×ÐÐÒÔ¼°±¾Ç®¿ØÖÆÏà¶ÔÈÝÒ×µÈÓÅÊÆ£¬£¬ £¬£¬£¬£¬£¬£¬ÈÔ½«Æ¾Ö¤ÏÖÔڵĹßÐÔ˼Ð÷²½ÈëÉú³¤¿ì³µµÀ¡£¡£¡£¡£ ¡£¡£¡£¡£

ΰµÂ¹ú¼Ê(victor1946)¹Ù·½ÍøÕ¾-Officials Website

´¢ÄÜÁÐÈë¡°Ê®ÈýÎ塱ÍýÏë°Ù´ó¹¤³ÌÏîÄ¿£¬£¬ £¬£¬£¬£¬£¬£¬Ê×´ÎÕýʽ½øÈë¹ú¼ÒÉú³¤ÍýÏë¡£¡£¡£¡£ ¡£¡£¡£¡£Í¬Ê±£¬£¬ £¬£¬£¬£¬£¬£¬´¢ÄÜÐÐÒµ¡°Ê®ÈýÎ塱ÍýÏëµÈÏà¹ØÕþ²ßÒàÒÑ×îÏÈÌåÀý£¬£¬ £¬£¬£¬£¬£¬£¬ºóÐøÓÐÍûÂ½Ðø³ǫ̈¡£¡£¡£¡£ ¡£¡£¡£¡£Ô¤¼Æ¡°Ê®ÈýÎ塱ʱ´ú´¢Äܽ«³ÉΪ¹ú¼ÒÏà¹Ø¿Æ¼¼ÍýÏëÖØµãÖ§³ÖµÄÆ«ÏòÖ®Ò»£¬£¬ £¬£¬£¬£¬£¬£¬¿Æ¼¼¾­·Ñ½«Ò»Á¬Ö§³Ö´¢ÄܵÄÇ°ÑØÊÖÒÕ¡¢Ê÷Ä£Ó¦Óü°¶ÔÉÌҵģʽµÄ̽Ë÷¡£¡£¡£¡£ ¡£¡£¡£¡£ÐÂÒ»Âֵĵç¸Ä£¬£¬ £¬£¬£¬£¬£¬£¬ÌØÊâÊǵç¼ÛˢкÍÓõç²àµÄ¿ª·ÅÕþ²ß£¬£¬ £¬£¬£¬£¬£¬£¬¶¼½«Îª´¢ÄÜ¿ªÍسöеÄÔöÌíµã¡£¡£¡£¡£ ¡£¡£¡£¡£

¡°Ê®ÈýÎ塱ʱ´ú£¬£¬ £¬£¬£¬£¬£¬£¬º£ÄÚ´¢Äܹ¤³ÌµÄÖØµãÁìÓòÊÇ£º·¢µç²à¡ª¡ª¿ÉÔÙÉúÄÜÔ´;ÊäÅäµç¡ª¡ªÒÆ·åÌî¹È¡¢ÎÞ¹¦ºÍµçѹ֧³Ö;Óõç²à¡ª¡ªµçÁ¦Ó¦¼±¡¢Î¢ÍøºÍÐÂÄÜÔ´Æû³µ;ÖØµãÇøÓò£º¿ÉÔÙÉúÄÜÔ´×ÊÔ´¸»ºñÇøÓòºÍ±ßÔ¶ÎÞµçµØÇø¼°º£µºµÈ¡£¡£¡£¡£ ¡£¡£¡£¡£

ÔÚ¸÷ϸ·ÖÓ¦ÓÃÁìÓòÖУ¬£¬ £¬£¬£¬£¬£¬£¬´¢ÄÜÊг¡½«ÂÊÏÈÔÚ¹«ÓÃÊÂÒµÁìÓò·¢Á¦£¬£¬ £¬£¬£¬£¬£¬£¬ÓÉÊäÅä²àÏòÓû§²à£¬£¬ £¬£¬£¬£¬£¬£¬ÉõÖÁ»§Óô¢ÄܵÄÉøÍ¸³ÉΪ²»¿ÉÄæ×ªµÄÇ÷ÊÆ¡£¡£¡£¡£ ¡£¡£¡£¡£ÓÉÓÚÎÒ¹úÂþÑÜʽ΢µçÍø½¨ÉèÉд¦ÓÚÆð²½½×¶Î£¬£¬ £¬£¬£¬£¬£¬£¬½ÏÍâÑó²î±ð½Ï´ó£¬£¬ £¬£¬£¬£¬£¬£¬¾ø´ó´ó¶¼´¢ÄÜ×°»úÖØµãÔÚÊäÅä²à£¬£¬ £¬£¬£¬£¬£¬£¬Óû§²à¼ÒÍ¥/ÉçÇøÂþÑÜʽ×Ô¾õµç´¢ÄÜÉú³¤½Ï»ºÂý¡£¡£¡£¡£ ¡£¡£¡£¡£¿£¿£¿£¿£¿ÉÒÔÔ¤¼û£¬£¬ £¬£¬£¬£¬£¬£¬µ½2020Ä꺣ÄÚ´¢Äܹ¤ÒµÊг¡¹æÄ£½«Áè¼Ý2000ÒÚ£¬£¬ £¬£¬£¬£¬£¬£¬ÆäÖÐÕ¼±È×î¸ßµÄÁ½´óÁìÓòΪ¾°ÎïµçÕ¾ÅäÌ×´¢ÄܺÍÂþÑÜʽ·¢µç¼°Î¢Íø´¢ÄÜ£¬£¬ £¬£¬£¬£¬£¬£¬Æä´Î»¹°üÀ¨ÐÂÄÜÔ´Æû³µ´¢ÄÜÒÔ¼°³äµçÕ¾Êг¡¡¢Í¨Ñ¶»ùÕ¾´¢ÄÜ¡¢¾üÊÂ×°±¸¼°»ùµØ¡¢Õþ¸®»ú¹¹¡¢Æ«Ô¶µØÇøÎ¢ÍøµÈ¡£¡£¡£¡£ ¡£¡£¡£¡£

´¢Äܹ¤Òµ½«ÓлòÐíÂʵı¬·¢ºÍÔöÌí»ú»á

ÏÖÔÚ´¢ÄÜÐÐÒµÕý´¦ÓÚ´ÓС¹æÄ£ÊÔµãÏò´ó¹æÄ£Ó¦Óùý¶ÉµÄ³õʼ½×¶Î£¬£¬ £¬£¬£¬£¬£¬£¬ÀàËÆ¹â·üÐÐÒµ2004Äꡪ2008ÄêµÄµÚÒ»ÂÖ±¬·¢ÆÚ¡£¡£¡£¡£ ¡£¡£¡£¡£º£ÄÚ´¢ÄÜÕþ²ßÔ¤ÆÚ¡¢È«Çò¹æÄ£ÄÚµÄÖÖÖÖÐÍ´¢ÄÜÏîÄ¿¼ÓËÙÆô¶¯¡¢ÐÐÒµ¾ÞÍ·Â½Ðø¼Ó´óͶ×ʽṹµÈÊÂÎñ£¬£¬ £¬£¬£¬£¬£¬£¬¶¼½«¶ÔÖйú´¢Äܹ¤ÒµµÄÉú³¤ÐγÉÒ»Á¬Ò»Ö±µÄ´ß»¯¡£¡£¡£¡£ ¡£¡£¡£¡£

ΰµÂ¹ú¼Ê(victor1946)¹Ù·½ÍøÕ¾-Officials Website

Õë¶ÔδÀ´´¢ÄÜÊг¡µÄÉú³¤¹æÄ££¬£¬ £¬£¬£¬£¬£¬£¬¶à¼Ò×ÅÃûÑо¿»ú¹¹Ðû²¼ÁËÑо¿±¨¸æ£¬£¬ £¬£¬£¬£¬£¬£¬¶ÔδÀ´´¢ÄÜÊг¡·×·××ö³öÁËÆð¾¢ÀÖ¹ÛµÄÕ¹Íû¡£¡£¡£¡£ ¡£¡£¡£¡£½èÖú¹ú¼ÒÄÜÔ´»¥ÁªÍøÕþ²ß¼°¡°Ò»´øÒ»Æð¡±Õþ²ßµÄ¶¦Á¦´ó¾ÙÍÆ¶¯£¬£¬ £¬£¬£¬£¬£¬£¬Öйú´¢Äܹ¤ÒµÎ´À´½«ÔÚÈ«Çò¹æÄ£ÄÚÏÆÆðÖйúÖÆÔìµÄÓÖÒ»²¨ÐÂÀ˳±¡£¡£¡£¡£ ¡£¡£¡£¡£ÔÚÆÈÇеÄÖÕ¶ËÏÖʵӦÓÃÐèÇó¡¢Ë汾ǮϽµÖð½¥ÌåÏֵľ­¼ÃÐÔ¡¢Ç¿Á¦Õþ²ßÖ§³ÖÈý´óÇý¶¯Á¦Ï£¬£¬ £¬£¬£¬£¬£¬£¬´¢Äܹ¤Òµ½«ÓлòÐíÂʵı¬·¢Ê½ÔöÌí»ú»á¡£¡£¡£¡£ ¡£¡£¡£¡£

¶Ô»¯Ñ§µç³Ø´¢ÄÜÊг¡¶øÑÔ£¬£¬ £¬£¬£¬£¬£¬£¬ÅãͬÊ÷Ä£ÓëÓ¦Ó㬣¬ £¬£¬£¬£¬£¬£¬Êг¡¹æÄ£ÕýÔÚÆð²½¡£¡£¡£¡£ ¡£¡£¡£¡£ÎÞÂÛ﮵çÆóÒµÕÕ¾ÉÒºÁ÷µç³ØÆóÒµ£¬£¬ £¬£¬£¬£¬£¬£¬¸÷Éú²úÉ̶¼ÊôÓÚнøÈëÕߣ¬£¬ £¬£¬£¬£¬£¬£¬¾ùûռÓÐÓоø¶ÔÓÅÊÆµÄÊг¡·Ý¶î¡£¡£¡£¡£ ¡£¡£¡£¡£×ÝÈ»ÊǽÏÔç½éÈëµÄǦËáÐîµç³ØÆóÒµ£¬£¬ £¬£¬£¬£¬£¬£¬Ö»¹ÜÓµÓгÉÊìµÄ¹¤ÒµÊÖÒÕϵͳ£¬£¬ £¬£¬£¬£¬£¬£¬µ«ÓÉÓÚÆä½éÈë´¢ÄÜµç³ØÊг¡µÄʱ¼ä½ÏÍí£¬£¬ £¬£¬£¬£¬£¬£¬Ê¹Õû¸öÊг¡·ºÆð½ÏΪÊèÉ¢µÄ״̬¡£¡£¡£¡£ ¡£¡£¡£¡£

ÏÖÔÚº£ÄÚµçÁ¦´¢ÄÜÊг¡¿Í»§Ö÷Òª¼¯ÖÐÓÚ·¢µç×é¼þ³§¼Ò¡¢ÏµÍ³¼¯³ÉÉÌ»òÕß·¢µç¼¯Íż°Õþ¸®¹¤³Ì¡£¡£¡£¡£ ¡£¡£¡£¡£ÓÉÓÚ¹ºÖ÷½Òé¼ÛÄÜÁ¦½ÏÇ¿£¬£¬ £¬£¬£¬£¬£¬£¬ËüÃǶԴ¢ÄÜÊг¡µÄÓ°ÏìÁ¦Ê®·ÖÖØ´ó£¬£¬ £¬£¬£¬£¬£¬£¬Êг¡Ð½øÕßÓ¦µ±ÖØÊÓÇøÓòÊг¡Ñ¡ÔñºÍÕ½ÂÔºÏ×÷¹ØÏµµÄ½¨É裬£¬ £¬£¬£¬£¬£¬£¬ÈçÓëÌ«ÑôÄÜ¡¢·çÄÜϵͳ¼¯³ÉÉ̼á³ÖÇ×½üÁªÏµ;Óë¸÷´óµçÁ¦¹«Ë¾¡¢´óÐÍÐÂÄÜÔ´·¢µçÕ¾£¬£¬ £¬£¬£¬£¬£¬£¬ÒÔ¼°Ïà¹ØµØÇøÕþ¸®Ö°Äܲ¿·Ö¼á³ÖÇ×½üÁªÏµ£¬£¬ £¬£¬£¬£¬£¬£¬Ò»Ö±¸ÄÉÆÓëÕþ¸®¡¢ÏµÍ³¼¯³ÉÉ̵ÄÕ½ÂÔºÏ×÷¹ØÏµ¡£¡£¡£¡£ ¡£¡£¡£¡£ÕÆÎÕ½¹µãÊÖÒÕºÍÌáǰ½á¹¹È«¹¤ÒµÁ´µÄ³§ÉÌÓÐÍûÓÚ´¢ÄÜ´ó¹æÄ£¹¤Òµ»¯Ö®¼Ê¾òµÃµÚһͰ½ð¡£¡£¡£¡£ ¡£¡£¡£¡£

µçÁ¦´¢ÄÜÊг¡Ö÷ҪΣº¦£º1)²úƷͬÖÊ»¯;2)δÀ´ÊÖÒÕÆ«Ïò¾ßÓв»È·¶¨ÐÔ;3)µØ·½±£»£»£»£»£»£»£»¤½ÏΪÑÏÖØ;4)Õþ²ß£¬£¬ £¬£¬£¬£¬£¬£¬ÓÈÆäÊǾ­¼ÃÕþ²ß¶Ô´¢ÄÜÊÖÒÕõè¾¶µÄÑ¡ÔñÓ벻ȷ¶¨ÐÔ¡£¡£¡£¡£ ¡£¡£¡£¡£


ÍÆ¼öÐÂÎÅ
ÍøÕ¾µØÍ¼